Mengapa sertifikasi SNI itu penting? Artikel kami kali ini akan mengupas hal-hal yang terkait dengan sertifikasi dan standar Nasional Indonesia.
Pembahasan ini dirasa sangat penting untuk Anda sebagai produsen maupun sebagai konsumen / pengguna produk yang sadar akan standar keamanan dan keselamatan.
Lanjut ….
Daftar isi
Mengapa Sertifikasi SNI (Standar Nasional Indonesia) itu Penting!
Sebagai konsumen atau mungkin bagi produsen, kita seringkali lupa bahwa sertifikasi SNI begitu penting bagi sebuah produk.
Sertifikasi SNI atau Label Standar Nasional Indonesia pada sebuah produk tidak sekadar hanya tanda, tetapi ada serangkaian penilaian kesesuaian dan pengujian produk untuk mendapatkannya.
Hal ini mengisyaratkan bahwa produk yang kita peroleh atau jual telah memiliki jaminan, atau setidak-tidaknya absah memenuhi standar mutu tertentu.
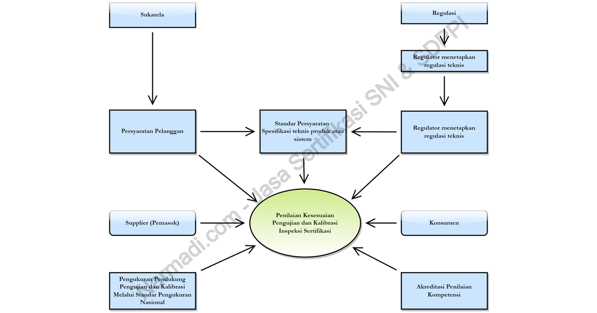
Standar ini menjadi penting, karena dari sanalah dapat dijadikan bukti obyektif yang relevan bahwasanya produk, proses, dan jasa telah memenuhi persyaratan yang telah ditetapkan, baik oleh dan atau, regulator, produsen, maupun konsumen. Dalam rangka pemenuhan standar tersebut dikenal dengan istilah penilaian kesesuaian.
Istilah ini jamak dipakai untuk menjelaskan rangkaian kegiatan dalam rangka memberikan bukti bahwa produk, proses, atau jasa memenuhi persyaratan dalam suatu standar.
Kegiatan semacam ini umum digunakan masyarakat untuk memberi jaminan pengguna produk, layanan, dan komoditas dalam menegaskan kualitas, karakteristik, kinerja, maupun harapan lainnya sesuai dengan acuan standar tertentu.
Prinsip Penilaian Kesesuaian Produk

Penilaian kesesuaian dinyatakan dalam ISO/IEC 17000:2004 diartikan sebagai pernyataan bahwa produk, proses, sistem, personel atau lembaga telah memenuhi persyaratan tertentu; yang mencakup kegiatan seperti pengujian produk, inspeksi, sertifikasi, serta akreditasi lembaga penilai.
Kegiatan yang merupakan bagian dari penerapan standar ini sejatinya bersifat sukarela dan wajib. Pemberlakuan kewajiban umumnya didorong oleh regulator atau pemerintah sebagai pihak berwenang yang menerapkan regulasi teknis.
Praktek kegiatan dapat dilakukan oleh produsen sebagai penyedia produk; konsumen sebagai pengguna; dan pihak independen yang memiliki kompetensi. Keberadaan pihak ketiga selalu diperlukan dalam peningkatan kepercayaan dalam penerapan standar.
Ada beberapa landasan norma yang dijadikan acuan dalam menilai, seperti kompeten, tidak memihak, terbuka bagi semua pihak, transparan, dan efektif. Hal ini sejalan dengan kebutuhan pasar dan seiring dengan pengembangan standar internasional.
Menurut ISO/IEC 17000 proses penilaian kesesuaian dibangun atas 4 (empat) fungsi yakni :
Seleksi
Di tahapan ini objek ditentukan aspek apa yang hendak dinilai. Apabila yang dinilai organisasi, maka yang dipilih bisa berupa lokasi atau lingkungan organisasi, serta aspek relevan lain yang disesuaikan dengan tujuan penilaian kesesuaian.
Jika obyek berupa kumpulan suatu produk, maka yang dipilih adalah kriteria pengambilan contoh sampel pengujian yang dapat merepresentasikan keseluruhan produk. Namun jika obyeknya adalah produk diproduksi masal, maka ada banyak tahapan yang perlu dilalui. Seperti pemeriksaan lingkungan sistem produksi; proses dan sampel yang harus diambil dan diuji; dan aspek manajemen. Dari sana penilai dapat menentukan lingkup dan metode penilaian kesesuaian yang paling tepat serta kondisinya sekaligus.
Kegiatan seleksi yang terdiri dari perencanaan dan persiapan, berguna untuk mengumpulkan atau menghasilkan semua informasi dan masukan yang diperlukan dalam penentuan fungsi berikutnya. Penyelesian bervariasi dari luasan jumlah maupun kompleks.
Seleksi dapat berupa pemilihan prosedur, semisal metode pengujian atau inspeksi yang akan digunakan untuk kegiatan determinasi.
Determinasi
Pada tahapan ini dilaksanakan penilaian kesesuaian yang mengacu pada lingkup dan metoda yang telah ditentukan sesuai dengan obyek yang dimaksud berdasarkan persyaratan acuan yang digunakan. Hasil dari tahapan ini adalah mendapatkan informasi mengenai pemenuhan syarat acuan yang mengkombinasi hasil uji, inspeksi, asesmen, atau audit, serta informasi di tahapan seleksi. Nantinya informasi ini dipetakan demi fasilitas pelaksanaan tahapan selanjutnya.

Peninjauan Ulang dan Penetapan
Informasi yang telah terkumpul dalam proses determinasi akan dievaluasi dan disimpulkan mengenai aspek terkait dengan obyek penilaian kesesuaian, apakah telah memenuhi kondisi persyaratan acuan atau belum.
Kegiatan ini biasanya tidak melibatkan pihak dalam tahapan determinasi. Hal ini dilakukan demi evaluasi yang obyektif dan bebas dari tekanan konflik kepentingan. Pihak yang melaksanakan peninjauan ulang pun wajib berkompetensi dalam menilai determinasi yang telah dilakukan.
Jika evaluasi atas informasi menunjukan bahwa semua kondisi terpenuhi sesuai acuan, maka dapat ditetapkan kesesuaian. Secara pernyataan formal hal itu diterbitkan dalam sertifikat atau tanda kesesuaian.
Surveilan
Penilaian kesesuaian bisa saja berhenti di tahapan evaluasi. Namun demikian, dalam keadaan pernyataan kesesuaian mencakup jangka waktu tertentu, dibutuhkan pemastian berupa pemenuhan syarat akan pemeliharaan. Itu sebabnya surveilan dibutuhkan, baik secara periodik maupun setiap saat apabila muncul keraguan akan pemenuhan persyaratan pemeliharaan.
Kegiatan ini dilakukan lewat tahap seleksi, determinasi, serta evaluasi dan atestasi. Meskipun demikian, lingkup dan metode penilaian tidak sama persis, karena di tahapan ini kegiatan dilakukan dalam rangka mengetahui sejauh apa perubahan maupun hal yang dapat mengakibatkan persyaratan acuan dibatalkan.
Dalam pelaksanaan penilaian kesesuaian kebijakan harus berdasarkan atas :
- Basis kompetensi
- Acuan prosedur internasional
- Pengakuan dan pelaksanaan saling pengakuan internasional sebagai jembatan perdagangan
Kegiatan Penilaian Kesesuaian Produk
Pengujian Produk
ISO/IEC 17000:2004 mendefinisikannya sebagai penentuan satu atau lebih karakteristik obyek penilaian kesesuaian yang didasari atas prosedur sehingga uji dapat dilakukan kepada bahan, produk, atau proses. Pengujian adalah satu cara dalam memeriksa atau menentukan karakteristik, kandungan dan/atau parameter penentu mutu produk, komponen, bahan, dan lain sebagainya.
Metode analisis dengan ragam parameter tergantung dari bidang pengujian yang relevan, peralatan analitis, dan peralatan uji yang dipakai. Seluruh jenis pengujian diuraikan dalam pedoman yang bisa diterapkan dan diakui, mengenai cara dan dalam kondisi tertentu untuk digunakan. Sehingga metode uji yang dilakukan di nasional ataupun internasional dapat saling validasi lewat perbandingan dan pengulangan di kondisi yang sama. Informasi karakteristik yang diperoleh dalam pengujian nantinya dapat dibandingkan dengan karakteristik produk yang diterapkan dalam standar.
Hasil pengujian dapat digunakan oleh :
- Produsen dalam memastikan produk berkarakteristik sesuai kehendak pasar
- Konsumen dalam memastikan produk dibeli sesuai dengan karakteristik
- Regulator dalam memastikan karakteristik produk beredar tidak membahayakan kepentingan, keselamatan, keamanan, kesehatan warga dan negara, serta kelestarian lingkungan hidup.
Pengujian dilakukan di laboratorium yang memiliki persyaratan kompetensi seperti ISO/IEC 17025 untuk pengujian, dan laboratorium klinik/medis berupa ISO 15189. Standar ini memiliki dua komponen penunjang, yakni persyaratan manajemen dan teknis. Prinsip ISO 9001 harus menjadi acuannya dalam menyusun kerangka persyaratan manajemen.
Dalam penerapannya, laboratorium pengujian, baik swasta maupun pemerintah, wajib memiliki kompetensi merupakan syarat mutlak dalam rangka meningkatkan kepercayaan pasar terhadap mutu produk SNI. Pengakuan formal kompetensi pengujian laboratorium perlu dilakukan, baik di tingkat regional atau internasional, dan maupun melalui skema saling pengakuan yang dikembangkan WTO (World Trade Organization). Skema saling pengakuan regional dan internasional APLAC, EA, ILAC, IECEE tertuang dalam ISO/IEC 17025 untuk laboratorium pengujian dan ISO 15189 untuk klinis/medis bagi syarat kompetensi.
Inspeksi
Menurut ISO/IEC 17000:2004 inspeksi adalah pemeriksaan desain produk, proses, pabrik (plant) atau instalasi, dan ditetapkan kesesuaiannya berdasarkan syarat tertentu maupun umum yang mengacu pada pertimbangan profesional. Pertimbangan ini didapatkan dari sesorang yang memiliki kepakaran dan berpengalaman dalam suatu bidang.
- Inspeksi terhadap proses dapat mencakup personel, fasilitas, teknologi, maupun metodologi. Keluarannya dapat pula dipakai sebagai dukungan sertifikasi.
- Adapun fungsi utama kegiatan ini adalah untuk menentukan produk tertentu sudah memenuhi syarat standar atau belum. Inspeksi dapat juga berbentuk perbandingan kesesuaian antara syarat standar dengan hasil pengukuran atau pengujian terhadap beberapa karakteristik produk.
- Inspeksi dapat mencakup beberapa kategori, seperti :
- Desain produk : type approval, pemeriksaan desain, perhitungan karakteristik material, semisal tebal pelat baja bejana tekan atau mutu baja yang dipakai.
- Produk yang mencakup inspeksi awal, periodik, dan sampling yang mewakili kelompok hasil produksi, ddistribusi, atau keseluruhan produk (100% inspection)
- Proses produksi seperti inspeksi personil, fasilitas, teknologi, dan metodologi.
- Instalasi/rakitan/plant berupa inspeksi akhir usai pemasangan atau pengerjaan. Contoh : bejana tekan, elevator atau lift, peralatan rumah sakit, alat angkat (crane), dan lain sebagainya.
- Jasa dapat berupa pemeriksaan terhadap jasa pemeliharaan.
Inspeksi seringkali digunakan produsen untuk menjaga konsistensi dan kesesuaian produk dengan persyaratan. Kini kegiatan ini jauh telah berkembang menjadi ujung tombak pengendalian mutu. Sekarang banyak bermunculan berbagai lembaga pemeriksaan spesialis dalam rangka pemenuhan kebutuhan pasar dan syarat regulasi, seperti :
Pre-shipment inspection. Umumnya pihak ketiga ini direkrut importir untuk memastikan komoditas yang dikirim sesuai dengan persyaratan.
Regulatory inspection. Lembaga ini dikontrak guna mengawasi proses pembuatan produk yang berisiko tinggi, sebagai contoh bejana tekan.
Roadworthy inspection. Pihak ketiga yang mengawasi kendaraan motor secara reguler dalam rangka kepastian keamanan saat digunakan.
Airworthy inspection. Berguna untuk memastikan kelayakan pesawat terbang sebelum lepas landas dalam rangka kebutuhan keamanan.
Lembaga inspeksi selain memiliki kompetensi, juga harus independen. Kredibilitasnya sebagai inspektor harus diakreditasi oleh KAN (Komite Akreditasi Nasional) yang sesuai dengan persyaratan SNI 19-17020-1999.

Sertifikasi
Menurut SNI ISO/IEC 17000:2009 sertifikasi didefinisikan sebagai pengesahan dari pihak ketiga yang berkaitan dengan produk, proses, sistem atau personal. Sertifikasi dapat diterapkan di semua obyek penilaian kesesuaian, seperti bahan, barang, instalasi, proses, sistem personal ataui lembaga yang memenuhi persyaratan penilaian kesesuaian.
Baik akreditasi dan sertifikasi keduanya melakukan kegiatan penilaian kesesuaian. Badan akreditasi memberi pernyataan kompetensi kepada suatu lembaga penilaian kesesuaian dengan batasan ruang lingkup. Selanjutnya lembaga pemberi penilaian memberi sertifikasi kepada produk, proses, sistem atau personal untuk menyatakan atau tidak memenuhi persyaratan tertentu.
Dalam menjalankan kegiatan akreditasi, maka harus memenuhi persyaratan ISO/IEC 17011:2004, conformity Assesment – General Requirements for accreditation bodies accrediting conformity assessment bodies. Kegiatan akreditasi di Indonesia dilaksanakan oleh KAN sesuai dengan UU No 20 Tahun 2014 Pasal 9 Ayat 2, Tugas dan tanggungjawab di bidang Akreditasi Lembaga Penilaian Kesesuaian. Di pasal 30 ayat 2 secara rinci dinyatakan bahwa kegiatannya adalah melakukan pengujian, inspeksi, dan/atau sertifikasi.
Ada 3 (tiga) kegiatan sertifikasi, seperti :
- Sistem
- Produk, proses, atau jasa
- Personal
Kegiatan sertifikasi SNI mengadopsi tiga standar utama dalam rangka pemenuhan standar lembaga. Standar sebagai persyaratan umum ISO IEC 17021:2011. Standar ini dimaksudkan demi menjamin lembaga memberi sertifikasi sistem manajemen secara kompeten, konsisten dan netral. Sedangkan untuk produk, proses, dan jasa digunakan ISO IEC 17065:2012. Adapun untuk personal, yakni ISO/IEC 17024:2012. Penggunaan atau adopsi standar internasional dalam penilaian kesesuaian adalah sebagai fasilitas pengakuan lembaga maupun sertifikat secara nasional dan internasional.
Kesesuaian Dengan Regulasi Teknis
Sertifikasi SNI merupakan prosedural penilaian kesesuaian regulasi teknis harus berdasar pada analisis risiko dari obyek terhadap kepentingan, keamanan, keselamatan, kesehatan warga dan negara, serta lingkungan hidup. Pengetatan terhadap regulasi dapat mendorong keterlambatan produk di pasaran. Namun sebaliknya, terlalu longgar justru dapat menyebabkan produk berbahaya beredar di pasaran.
Analisis risiko mutlak dilaksanakan regulator karena pemenuhan terhadap regulasi teknis adalah prasyarat untuk dapat dipasarkan sebuah produk di masyarakat. Untuk memenuhinya pemerintah dapat menetapkan prosedur yang sebanding dengan tingkat risiko yang mungkin dihadapi. Jenis prosedur tersebut terdiri dari :
- Inspeksi. Penilaian produk dapat dilakukan secara individual, terutama untuk produk yang mudah menurun kualitasnya, semisal tabung gas. Maka inspeksi perlu dilakukan lebih dari sekali, sejalan dengan umur penggunaan produk.
- Lisensi. Prosedur penilaian kesesuaian untuk menilai kompetensi individu atau perusahaan guna melaksanakan pekerjaan spesifik. Lisensi diterapkan pada situasi dimana karakteristik kinerja dari produk tidak langsung diketahui, serta diyakini produk akan memenuhi syarat apabila diproduksi oleh individu atau perusahaan yang memiliki kualifikasi.
- Uji Batch. Menguji sampel dari setiap batch atau shipment dari produk yang diproduksi masal. Pengujian ini berada di antara inspeksi yang mencakup penilaian setiap produk dan type approval.
- Approval. Ini adalah bentuk paling umum dari pre-market conformity assessment. Approval umum digunakan untuk assessment terhadap sampel produk. Di banyak negara, regulator melakukan sendiri, sedangkan di tempat lain penilaian kesesuaian dipercayakan oleh lembaga yang kompeten. Kendati demikian, meski berbeda, keputusan akhir tetap di tangan regulator.
- Sertifikasi. Umumnya mencakup uji awal produk dan survailan. Di beberapa kasus, asesemen mencakup kondisi/kegiatan usaha.
- Listing/Regulasi. Hampir mirip approval, namun yang membedakan adalah regulator tidak membuktikan langsung. Perusahaan dan pemasok hanya diwajibkan menyerahkan dokumen persyaratan disertai dokumen pendukung, seperti laporan uji.
- Supplier Declaration. Barang yang hendak dikirim telah melakukan penilaian kesesuaian, yang mana negara tujuan juga mengakui penilaian tersebut. Hal ini bisa dilakukan karena negara eksportir, Indonesia misalnya, telah meratifikasi Agreement on Establishing WTO lewat UU no 7 tahun 1994. Salah satunya disebutkan disana bahwa anggota harus menjamin hasil penilaian kesesuaian dapat diterima anggota lain.
Tanda Kesesuaian dan Pengawasan Perdagangan
Cara paling mudah mengenali suatu produk sudah memenuhi standar adalah penanda yang menunjukan produk tersebut telah memenuhi mutu tertentu. Produk SNI yang telah memenuhi persyaratan penilaian kesesuaian berhak membubuhkan tanda. Hal ini sesuai dengan PP 102 Tahun 2000 yang berbunyi produsen yang menghasilkan produk yang memenuhi persyaratan SNI berhak membubuhkan tanda sertifikasi SNI pada produknya berdasarkan hasil penilaian kesesuaian (sertifikasi produk) yang kompeten (diakreditasi oleh KAN).
Sertifikasi SNI yang diwakili tanda pada produk sejatinya merupakan peran negara dalam perlindungan atas produk yang membahayakan kepentingan keselamatan, keamanan, kesehatan masyarat, dan lingkungan hidup, serta hak-hak konsumen sekaligus.
Tanda lebel sertifikasi SNI merupakan national quality mark yang menunjukan kesesuaian produk dengan persyaratan yang telah ditetapkan. Pada kepentingan ini, KAN dapat menetapkan satu atau lebih persyaratan tertentu untuk memperoleh tanda. Persyaratan dalam mendapatkan tanda bertujuan untuk melindungi kepentingan, keselamatan, keamanan, kesehatan masyarakat atau pelestarian lingkungan hidup, serta pertimbangan ekonomi secara nasional yang disesuaikan dengan kerangka global.
Pada prakteknya, berbagai negara menetapkan perbedaan antara tanda yang bersifat sukarela dan wajib. Identifikasi pembedaan tanda untuk sebagian atau seluruh syarat dinyatakan sebagai regulatory marking. Negara seperti Uni Eropa dengan CE mark dan CCC untuk Republik Rakyat Tiongkok menerapkan ini sebagai prasyarat produk-produk tertentu yang diatur dalam regulasi teknis. Adapun contoh sukarela seperti Jerman, GS mark, namun tetap menjadi dasar pilihan produk.
Tanda ini rupanya tidak sekadar menjadi simbol, namun sudah menjadi sentimen tertentu atau memang representasi dari kualitas-kualitas tertentu. Di pasar Jerman misalnya, penduduk di sana tak akan membeli produk tanpa ada GS mark, kendati sudah berlabel CE Mark.
Lantas, bagaimana di Indonesia sendiri ? Masyarakat Indonesia makin sadar atas pentingnya tanda lebel sertifikasi SNI. Penelitian yang dilakukan Badan Riset dan Inovasi Nasional (BRIN) dalam jurnal standarisasi Mei 2018 yang berjudul “Dampak Impelementasi Standar Wajib Melalui Usaha Perdagangan Produk, Unsur Perlindungan Konsumen dan Pelaku Usaha” menghasilkan kesimpulan : …kebijakan pemerintah untuk menerapkan lebel sertifikasi SNI melalui regulasi memberikan dampak meningkatkan volume penjualan produk bagi perusahaan (76 % dari 17 produk yang dijadikan sampel), menurunkan jumlah pengaduan produk cacat di pasar (53 %) dan meningkatkan biaya operasional perusahaan (71 %).
Dari kesimpulan tersebut setidaknya kita dapat menarik kesimpulan sendiri akan pentingnya sertifikasi SNI. Nah itulah mengapa sertifikasi SNI sangat penting. Bagi Anda seorang produsen atau importir yang hendak berkonsultasi dan mendapatkan layanan jasa sertifikasi SNI & Jasa Sertifikasi SDPPI silahkan menghubungi kami.
Editor: UN


















Leave a Comment